Tuesday February 2026

হটলাইন

সেবা এবং ধাপ

নং শিরোনাম সেবার ধাপ কার্যকলাপ
  
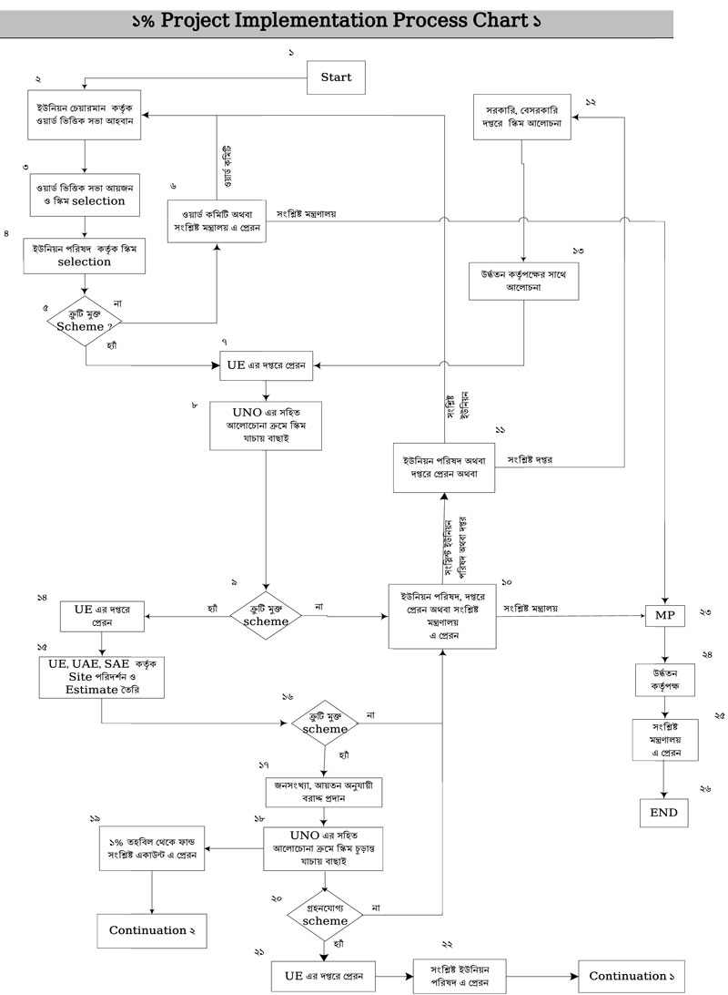
ADP Implementation Process Map Chart 1 দেখুন
ADP Implementation Process Chart 2 দেখুন
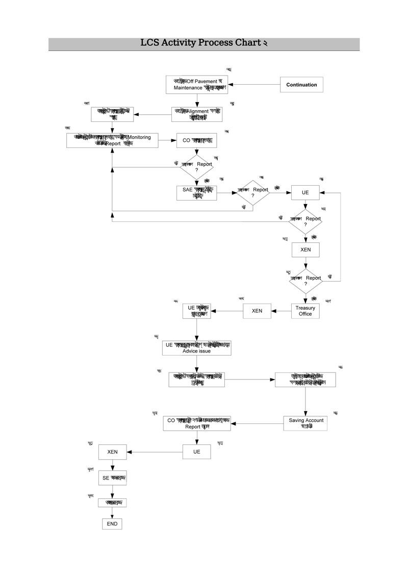
LCS Activity Process Chart 2 দেখুন
LCS Activity Process Chart 1 দেখুন
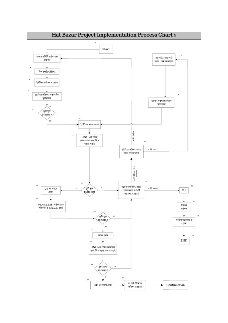
Hat Bazar Project Implementation Process Chart 2 দেখুন
Hat Bazar Project Implementation Process Chart 1 দেখুন
দেখছেন ১ থেকে ৬ পর্যন্ত, মোট ৬ এন্ট্রি

এক্সেসিবিলিটি

স্ক্রিন রিডার ডাউনলোড করুন